Diseñamos y montamos una sencilla PCB con el circuito educativo Atari Punk Console, con el que se pueden producir interesantes sonidos.
Introducción
De nuevo estamos ante un proyecto sencillo pero muy instructivo, esta vez de hardware puro. La idea de fondo a la hora de plantearlo en la academia, era que sirviera para montar en torno a él un taller de soldadura con los alumnos, motivándolos con el objetivo de construir con sus propias manos un sintetizador de sonido que se pudieran llevar a casa. Tras valorar varias opciones que reunieran estas características, terminamos decidiéndonos por construir el Atari Punk Console, un circuito elemental que forma parte del canon de circuitos en la electrónica de aficionado.
Proyecto original
El autor del Atari Punk Console o APC es Forrest Mims, conocido escritor de guías de electrónica para aficionados. Lo publicó en la revista de electrónica que se distribuía en las tiendas Radio Shack en Estados Unidos en 1980. El nombre APC en realidad no se debe a él. Mims denominó el circuito como Sound Synthesizer en el artículo original y Stepped Tone Generator en una posterior revisión cuatro años más tarde. El nombre Atari Punk Console con el que ha pasado a la historia el circuito se debe al grupo Kaustic Machines que lo rebautizó de esa manera al observar cómo el sonido de onda cuadrada que producía se parecía al típico de la consola de videojuegos Atari 2600.
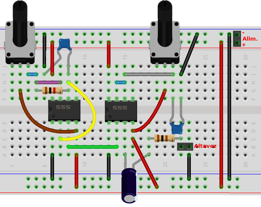
El circuito es muy elemental. Consta únicamente de un par de temporizadores (el clásico integrado 555) como componentes principales, unas pocas resistencias y condensadores y un par de potenciómetros que se utilizan para modular el sonido, modificando la frecuencia con uno y el ancho del pulso con el otro.
Circuito
El esquema del circuito es fácil de encontrar en numerosas fuentes. En nuestro caso terminamos utilizando esta versión:

Como puede verse, la salida del temporizador de la izquierda está conectada a la entrada del de la derecha. El primero es el que produce la frecuencia base del sonido indicando al segundo cuándo debe empezar un pulso, cuya duración controla. La regulación de la frecuencia de los pulsos se hace con el potenciómetro R1 y la duración con el R4 (este esquema ilustra muy bien las distintas combinaciones).
Los talleres con los chicos los hicimos en dos niveles. Con los alumnos de edades más bajas el montaje se hizo sobre breadboard:

Con alumnos más mayores planteamos la actividad enfocada a que practicaran con el soldador. Para ello encargamos unas PCBs a JLCPCB con el siguiente diseño:

El circuito montado tiene el aspecto que se ve en la cabecera del artículo.
Hazlo tú mismo
Dejamos en este repositorio los ficheros Gerber y el proyecto KiCad que contiene el esquemático por si alguien quiere montarse su propia placa en base al diseño que utilizamos en los talleres:
La lista completa de componentes necesarios (aparte de la PCB si se quiere montar de forma permanente en lugar de sobre breadboard) es la siguiente:
- U1 U2: NE555 + zócalo
- C1 C3: Condensador 100nF
- C2: Condensador electrolítico 10μF 16V
- J1 J2: Pin header 1x02
- R1 R4: Potenciómetro 500KΩ
- R2: Resistencia 1KΩ
- R3: Resistencia 100Ω
- Portapilas 9V
- Altavoz
Si no quieres o no puedes montarlo por tu cuenta, al ser un circuito muy sencillo, se puede simular en TinkerCAD:
Por último, en el siguiente vídeo podemos ver el tipo de sonidos que APC puede producir: